Instance Verification Kit (IVK)

spin lock @ [83287+23+/linux-3.19-rc1/drivers/usb/host/xhci-ring.c]
Instance Signature: lock

The Matching Pair Graph:


Function Name
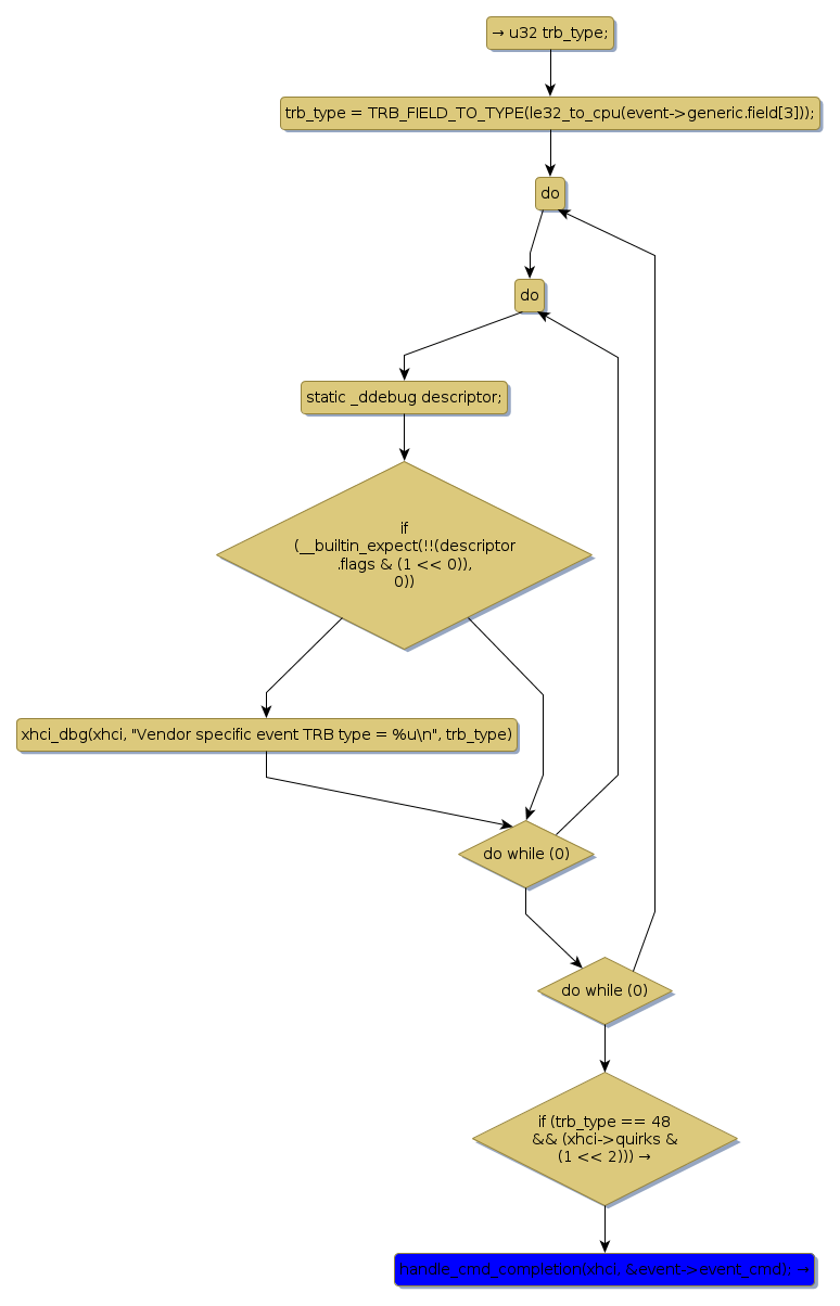
Control Flow Graph (CFG)
Events Flow Graph (EFG)
Source Correspondence
handle_cmd_completion [42623+21+/linux-3.19-rc1/drivers/usb/host/xhci-ring.c]
handle_port_status [48472+18+/linux-3.19-rc1/drivers/usb/host/xhci-ring.c]
handle_tx_event [70792+15+/linux-3.19-rc1/drivers/usb/host/xhci-ring.c]
handle_vendor_event [46299+19+/linux-3.19-rc1/drivers/usb/host/xhci-ring.c]
xhci_giveback_urb_in_irq [19710+24+/linux-3.19-rc1/drivers/usb/host/xhci-ring.c]
xhci_handle_cmd_stop_ep [21013+23+/linux-3.19-rc1/drivers/usb/host/xhci-ring.c]
xhci_handle_event [81094+17+/linux-3.19-rc1/drivers/usb/host/xhci-ring.c]
xhci_irq [83133+8+/linux-3.19-rc1/drivers/usb/host/xhci-ring.c]
xhci_kill_endpoint_urbs [25609+23+/linux-3.19-rc1/drivers/usb/host/xhci-ring.c]
xhci_kill_ring_urbs [25201+19+/linux-3.19-rc1/drivers/usb/host/xhci-ring.c]
xhci_stop_endpoint_command_watchdog [27789+35+/linux-3.19-rc1/drivers/usb/host/xhci-ring.c]